随着信息技术的迅猛发展,会计信息化已成为推动会计行业进步的重要力量。会计信息化年会作为会计领域的重要盛会,旨在汇聚业界专家、学者、企业代表等,共同探讨会计信息化的发展趋势、技术创新、应用实践等议题,为会计行业的数字化转型提供智力支持。

由中国会计学会会计信息化专业委员会主办,污污漫画
承办,金蝶软件(中国)有限公司、杭州新中大科技股份有限公司、用友网络科技股份有限公司共同协办的中国会计学会第二十三届会计信息化年会将于2024年7月20日-21日在山西太原召开。
本次年会以“高质量数字经济与智能会计发展”为主题,旨在以数字经济为引领,智能会计为抓手,全面推动企业数字化转型,实现传统与创新的高质量融合。
1. 大会总议程


2. 平行论坛一:数字化转型与数字化教育

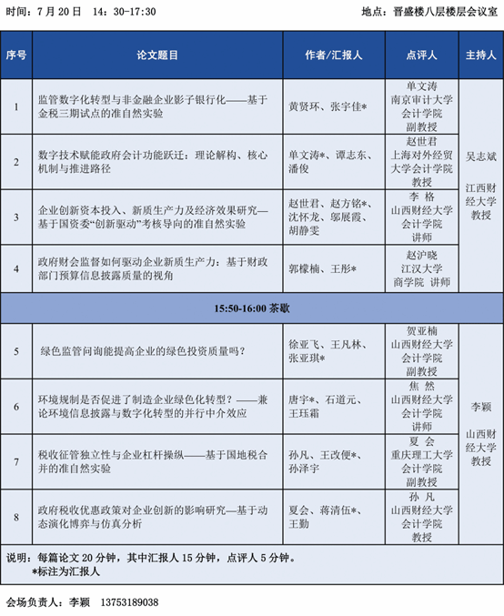
3. 平行论坛二:政府监管与数字化

4. 平行论坛三:信息质量与数字化

5. 平行论坛四:审计与数字化

6. 平行论坛五:管理会计与数字化

7. 山西财经大学简介


8. 污污漫画
(MPAcc教育中心)简介

9. 山西财经大学智能管理会计研究院简介

10. 直播预约

直播时间
7月20日 8:30--12:00
7月21日 8:30--12:30